摘 要:在国家治理现代化与区域一体化战略双重推动下,跨区域协同治理成为破除“行政区经济”壁垒的关键路径。行政处罚裁量权基准的区域整合直接关系执法标准统一与市场竞争公平,是打破地方保护主义、构建全国统一大市场的制度基础。当前跨区域行政处罚裁量权基准构建面临规范内容冲突、程序壁垒、制定主体权限不明与治理效能弱化四重困境,基于“事务本质”理论与制度性保障理论,应建立“中央立法授权+区域协商补充”的混合规制模式,系统构建“要件类型化—幅度阶梯化—程序标准化”的基准形成机制,旨在为区域治理法治化提供兼具理论创新与实践可行的解决方案,并为区域一体化进程中的执法协同与法治统一提供坚实的制度保障。
关键词:跨区域行政处罚裁量权基准;“事务本质”理论;执法协同;区域一体化
引言
在行政法治现代化进程中,区域一体化已突破传统空间布局的单一维度,逐步演化为化解行政管辖权冲突、提升跨域治理效能的重要路径。党的二十届三中全会聚焦行政裁量权规范化改革,提出“完善行政处罚等领域行政裁量权基准制度,推动行政执法标准跨区域衔接”,标志着我国行政法治范式正由“属地管辖”向“功能治理”加快转型。作为《中华人民共和国立法法》(以下简称《立法法》)框架下的区域协同立法创新实践平台,长三角生态绿色一体化发展示范区(以下简称“示范区”)以“跨行政区划的地域空间单元”为基本定位,通过《上海市促进长三角生态绿色一体化发展示范区高质量发展条例》(与江苏、浙江两省条例同步出台并协同施行,以下统称《条例》)推进协同治理法治化进程,构建了具有示范意义的跨域治理框架。《条例》以规划建设、生态环境等重点领域为切入点,通过政府协议、财税分享等机制创新,不仅将区域协同治理成果制度化,还形成统筹协调、系统集成的治理模式,特别是第26条和第58条确立推进示范区内执法规范、环境标准、行政裁量权基准“三统一”规则,为破解区域治理权配置失衡提供了制度样本。
行政裁量权基准作为连接“抽象的法规与具体的事实之间的必要媒介”,其功能已超越传统执法工具属性,成为现代行政法治的基石。跨区域行政处罚裁量权基准主要凸显其跨域化的特征,表现为不同行政区域的行政机关打破行政区划界限,采用共同协商的方式制定多地通用的裁量基准,实现区域性的法治统一。基于包括行政处罚裁量基准衔接在内的跨区域行政执法体制正在积极探索与建立过程之中,为此,建议区域一体化内的行政机关以“要件类型化—幅度阶梯化—程序标准化”三维基准架构,构建起跨区域行政处罚裁量权基准体系:在实体层面,通过违法行为构成要件的类型化拆解,有效遏制监管套利行为;在裁量幅度层面,采用梯度化设计化解集体行动困境;在程序层面,通过标准化再造弥合《中华人民共和国宪法》(以下简称《宪法》)第15条市场经济条款与区域治理权配置的结构性张力。这种体系创新既是对《法治政府建设实施纲要(2021-2025年)》“健全裁量基准”要求的规范性回应,更是“严格规范公正文明执法”理念的实践转化。本文核心命题在于:构建梯度差序的跨区域行政处罚裁量权基准,实现执法标准的结构性耦合,为区域治理法治化提供兼具理论与实践创新的制度方案。
一、跨区域行政处罚裁量权基准统一构建的必要性
在深化区域一体化战略的背景下,法治建设的支撑作用愈发关键。2019年12月1日,中共中央、国务院印发的《长江三角洲区域一体化发展规划纲要》颁布实施,推动区域发展迈向更高质量阶段。要实现真正的区域协同,不仅需要经济政策的协调配合,更需建立健全法治保障机制。其中,构建统一的跨区域行政处罚裁量权基准,是破解执法标准差异、提升协同效能的核心。虽然《中华人民共和国地方各级人民代表大会和地方各级人民政府组织法》(以下简称《地方组织法》)第10条第3款和第49条第3款赋予了地方人大协同立法权,但跨区域行政处罚裁量权基准的制定属于行政机关依法行使行政裁量权的范畴,须在法定授权框架下予以明确与统一。面对跨区域环境污染、固废倾倒等新型治理挑战,现行碎片化的执法标准已成为制约治理效能的主要瓶颈。建立统一的裁量基准,既能确保“类案类罚”的执法公平,又能有效整合区域执法资源,为构建规范统一、运转高效的区域治理体系奠定法治基础。
(一)区域一体化与法治保障
区域一体化理论最早由荷兰经济学家Tinbergen于1954年在其著作《国际经济一体化》中提出,其核心要义是通过国家或区域之间相互协作,弱化、消除阻碍经济活动有效运作的因素,以创造最优的国际经济结构。美国经济学家Balassa又于1961年进一步深化了这一理论,将区域经济一体化界定为兼具“过程”与“状态”的概念,即它既是为消除区域内各国之间差别待遇而采取措施的过程,也是这些差别待遇消失后所呈现的一种状态。这一理论演进表明,区域一体化的本质在于利用地理邻近优势,通过制度协同与规则整合,有效降低制度摩擦与交易成本,打破行政壁垒,进而实现区域协调发展与整体福利的最大化。我国区域一体化实践始于经济体制改革进程,旨在破解计划经济时期遗留的行政分割和地方保护主义,初期重点聚焦市场统一和产业结构优化。随着国家治理体系与治理能力现代化的持续推进,区域一体化已从单纯的经济整合拓展为涵盖基础设施、市场体系、制度规范、生态环境等多维度的系统性工程,逐步形成以京津冀、长三角、粤港澳大湾区等为核心的七大区域发展格局,并对接国家重大战略、服务整体发展大局。在当前发展阶段,面对经济要素跨区域流动、生态环境协同治理、数字经济发展等新型治理需求,传统属地化管理模式日益显现出治理碎片化、政策不协调、标准不统一等结构性弊端,难以有效回应复杂公共事务的协同治理需求。为此,应进一步推进区域立法协同、统一执法标准、优化政策协调机制,通过协调、创新、构建与现代治理体系相适应的区域一体化新格局,为高质量发展提供法治支撑和治理保障。
从理论基础来看,区域一体化主要根植于整体性治理理论与协同治理理论的制度逻辑。一方面,整体性治理理论强调,在现代国家复杂治理格局中,应消解条块分割、权限交叉等传统科层体制弊端,推动政府内部各治理要素的结构性整合与功能耦合。区域一体化正是在空间层面上实现国家治理结构的系统重构,通过制度协同与功能互补,实现治理统一性与整体效率的双重提升。另一方面,协同治理理论则从多中心治理结构出发,强调不同治理主体之间通过协商、合作、共享等机制形成合作网络,以提高政策执行的协调性与问题响应的灵活性。在该理论框架下,区域一体化有助于构建跨区域、跨部门的治理共同体,实现政策设计、执法行为和治理资源在不同地区之间的协同联动。
然而,区域一体化并不意味着对所有治理事务的无差别整合,其建立与推进必须在法治框架下,把握合理的限度,并明确适用范围。一方面,在具备明显外部性、协同需求强、跨区协调意愿高的领域,区域一体化具有高度正当性与制度适配性。例如,在区域立法层面,通过省际协同立法推动规则协调与制度互认,已被《立法法》第83条赋予明确法律依据;在区域执法层面,针对生态环境保护、市场监管等领域,可以通过统一执法标准与裁量基准,实现“类案类罚”与执法尺度趋同;在区域政策层面,通过共建共享的基础设施规划、统一的产业准入标准、协调的信用监管机制,也能有效降低制度冲突,增强区域整体发展合力。这些领域均可成为区域一体化的重点突破方向,体现治理制度从“分立运行”向“协同融合”的演进逻辑。
另一方面,区域一体化亦有其边界,部分领域则不宜纳入其实施范畴。例如,行政区划制度作为国家主权空间结构的基础构成,涉及宪法性事项,体现国家对地方行政权配置的根本安排,具有高度的稳定性与政治敏感性。因此,区域一体化虽可推动跨区域执法协同与制度衔接,但不得变相突破或替代法定的行政区划体系,不得以区域合作名义构建超越国家体制授权的“区域政府”或类中央机构。同时,在具有属地性强、文化差异性大、民生关联度高的基层事务治理,应保留地方合理的制度创新空间与裁量权限,防止因推进一体化而造成治理同质化与地方治理弹性的丧失。
(二)跨区域协同执法是区域一体化法治发展的重要内涵
在我国区域一体化不断推进的背景下,跨区域协同执法的重要性愈加凸显,已成为推动法治统一、打破地方保护主义、提升区域治理效能的关键。从法理层面看,区域一体化本质上是对传统属地管理模式的制度重塑,旨在通过制度协同、规则整合与执法协作,突破行政区划对执法标准、执法权能及治理边界的限制,实现更大空间维度上的法治统一。通过规则衔接、标准互认、程序协同等制度机制,区域一体化重构了原有的法治生态体系,为消解制度壁垒、实现要素自由流动提供了稳固的法治保障。
跨区域协同执法,理论上同样植根于整体性治理与协同性治理两大治理范式。整体性治理理论主张从结构整合角度解决条块分割导致的治理碎片化问题,推动治理资源、职能与权责在区域空间内的有效融合,以增强治理系统的整体一致性与运行效率。而协同治理理论则强调在多元主体并存的治理格局中,通过制度互认、信息共享、联合执法等协作机制,构建起高效协同的治理网络,以实现政策执行的协调性和执法响应的灵活性。因此,跨区域协同执法不仅是执法方式的制度变革,更是国家法治权威在区域治理体系中的具体体现、延伸与深化。
从制度层面看,我国已初步建立跨区域协同执法的组织架构与权力合法性基础。《地方组织法》第80条授权地方政府设立跨行政区划的协同机制,为区域执法合作提供了法定组织依据;《中华人民共和国行政处罚法》(以下简称《行政处罚法》)第26条确立的“职务协助义务”,则为跨区域执法协同提供了制度衔接的基本依据。同时,已有学者指出,实践中正出现“管辖异地赋权”的探索,即在现行法律框架内通过区域协商赋予执法机关一定的属地外执法权限。典型案例如,沪浙两地政府通过合作协议设立“平湖市—上海金山区”联合执法队,明确在执法事项清单范围内享有跨省域行政执法检查权。这一探索实现了法律授权与实践操作的有效衔接,展现了地方政府在推动跨区域执法协同方面的主动作为与制度创新。
从法经济学视角看,执法标准的地域分割显著增加了制度性交易成本,削弱法律适用的可预期性与稳定性,也为企业制度套利提供了空间,容易引发监管洼地和不正当竞争。例如,一些地方政府受财政压力或绩效考核驱动,通过下达罚没任务、设定非税收入指标等方式,诱导执法机关开展“远洋捕捞式执法”,跨区域查处企业财产,将执法权异化为创收工具,加剧区域执法的不均衡性。统一裁量基准不仅有助于降低企业的制度理解门槛和合规成本,还能有效遏制地方政府为招商引资而放松监管的“规制竞次”行为,维护区域市场的公平竞争与可持续发展。
(三)跨区域行政处罚裁量基准是区域协同执法的核心
随着区域一体化治理体系的不断深化,跨区域协同执法已成为推动法治统一与提升治理效能的重要机制。特别是在行政处罚领域,如何协调不同区域间的执法标准与裁量尺度,已成为实现区域法治秩序一体化的关键环节。在此背景下,跨区域行政处罚裁量权基准的统一,不仅是实现类案类罚、平等对待的制度前提,更是保障跨区域执法协同机制有效运行的核心支撑。可以说,裁量基准的统一化构建,既构成区域协同执法的制度基础,也是推动区域法治一体化进程的重要保障。
从法理层面看,行政裁量权作为行政机关依法行使判断权的重要形式,其正当性取决于法律框架下的规范性和可控性。但实践中,受地方性法规差异、执法文化多元等因素影响,行政裁量易出现“同案异罚”“标准不一”等不规范现象。依据我国学者论证的“公共服务连续性理论”,政府在实施公共服务行为时应保持连续性,而公共服务的本质即为法律的持续实施。由此可见,跨区域行政执法必须确保规范适用的一致性,这就要求裁量基准实现统一与协调,以保障行政行为的公定力、确定力、拘束力和执行力,维护法的安定性。构建统一的跨区域行政处罚裁量权基准,不仅有助于行政行为的客观公正,也为跨区域执法协同提供明确规则,降低制度性协调成本,是实现行政裁量合法化与规范化的重要制度保障。
基于协同治理理论与多中心治理理论融合而形成的多中心协同治理理论,统一跨区域行政处罚裁量基准在规范层面具有双重理论价值:一方面,作为制度整合工具,通过确立统一的裁量要素与量化标准,有效回应传统科层体制的局限,破解区域治理中的“制度性集体行动困境”,克服因规则碎片化造成的治理效能损耗;另一方面,作为行政自制规范,通过建立客观化的裁量约束机制,实现对行政裁量权的结构性控制,既保障执法自主,又防范滥用权力。在此背景下,德国行政法学家毛雷尔提出的“行政裁量约束理论”获得新的规范意涵。传统理论侧重单一行政主体的裁量控制,而区域一体化要求行政裁量不仅受本地规则约束,还需接受跨地区行政主体的协同制约,从而构建跨行政主体的协同拘束机制,确保同类行政处罚在区域内遵循一致的裁量标准,进而形成扩展的行政自我约束体系,体现法治框架下对权力运行的规范要求,也为区域协同执法体系的构建提供了坚实的制度基础与理论支撑。
在行政实践中,统一裁量基准为跨区域协同执法提供了重要制度支撑,主要体现在三个方面:一是通过设定量化标准与裁量幅度,使裁量判断从主观经验转向客观规则,提升了执法的可预期性与合法性,有效防止“同案不同罚”;二是为案件协查、信息共享和联合执法提供统一操作平台,减少制度不兼容带来的协同障碍;三是增强公众对执法公正与一致性的信任,提升法治权威的区域适用性。例如,2024年6月15日,沪苏浙皖三省一市联合发布的《长江三角洲区域生态环境行政处罚裁量规则》正式实施,对大气、水污染等行为设定了统一的处罚要件、适用条件和裁量幅度,构建了基于危害程度、违法次数、整改态度等量化因子的裁量等级体系。以“向农用地排放重金属或者其他有毒有害物质”为例,明确以“排放量在100吨以上”作为情节严重的量定标准,各地执法机关据此裁量,实现了处罚逻辑与结果的区域一致。该规则已在太湖流域执法实践中广泛应用,促进了“类案同罚、同标执法”,显著增强了执法协同性和实效性,也为其他领域裁量标准的区域协同提供了参考。
综上所述,区域一体化的发展对法治保障提出了更高要求,跨区域协同执法作为关键环节,直接影响执法效能和治理规则的统一。统一的行政处罚裁量权基准不仅是区域协同执法的核心,更是法治秩序统一与高效运行的制度保障。通过规范化的裁量基准协调区域间执法尺度、统一程序规则、畅通合作机制,从根本上提升区域治理体系的协同性与一体化水平。在区域一体化不断深化的当下,应将裁量权基准的统一作为推动跨区域协同执法制度化的关键举措,为法治中国和高效能政府的建设提供坚实支撑。
二、跨区域行政处罚裁量权基准统一构建的困境
(一)规范内容冲突
法律实证研究表明,依据《行政处罚法》第34条关于裁量基准制定的授权性规定,各级行政机关基于不同上位法规范制定的区域性裁量基准,不仅呈现明显的地域性特征,更在违法构成要件认定、处罚幅度设定等核心要素上存在实质性差异。这种差异已超越规范文本的表层分歧,影响了法律适用的统一,成为构建统一的跨区域行政处罚裁量权基准的主要障碍。
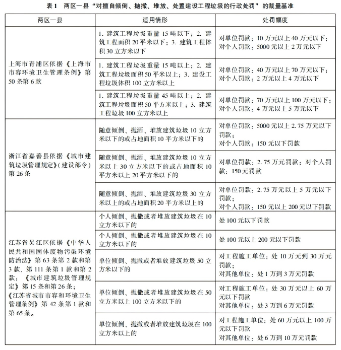
首先,从法律体系的协调性来看,《行政处罚法》第24条规定可将部分行政处罚权下放至乡镇政府、街道办事处等基层单位,但在具体执行过程中呈现制度化的差异,具体表现为三个层次的递进:一是授权规范存在模糊性,导致不同地区对行政处罚权的理解和落实标准不一;二是地方对行政处罚事项承接程度存在差异,致使权责配置不均衡;三是执法实践操作标准存在差异,从而进一步加剧制度碎片化。以长三角生态绿色一体化示范区城市管理领域行政处罚事项为例,上海市青浦区(680项)、浙江省嘉善县(1740项)与江苏省吴江区(165项)在执法事项上存在显著差异,这种差异虽表面上仅体现为数量上的不同,但其背后实则反映出在处罚标准制定逻辑与内容上的根本分歧(见表1),进而制约跨区域违法行为的识别效率与协同处置机制的有效运行,削弱了裁量基准统一构建的基础。
其次,从违法行为构成要件来看,以“违法倾倒建筑垃圾”为例(见表1),存在三重规范冲突:一是法律依据位阶混乱,上海市青浦区所依据的裁量基准主要来源于地方性法规,而江苏省吴江区则依据法律与部门规章,造成不同区域间裁量基准在规范效力层级上的失衡。二是量化标准体系缺乏统一性。各地分别采用重量、面积、体积等多维参数,或采取二元指标、单一标准,有违法律明确性原则,增加执法的不确定性和行政行为的不可预期性。三是责任主体的扩张解释,一些地区将“其他单位”纳入处罚对象,突破了《行政处罚法》第33条所确立的行为人责任原则,既缺乏明确法律依据,也不符合责任主义的基本原则。这些冲突不仅影响跨区域行政处罚裁量权基准的统一构建,更可能诱发市场主体通过区域执法差异进行策略性规避,进而制约区域一体化治理目标的实现。
最后,从法经济学的视角来看,前述规范冲突进一步引发了显著的负外部性效应,构成区域治理中的制度性“不当循环”。一方面,法律评价的地域化导致“同案不同罚”,不仅违背《宪法》第33条确立的平等原则,也滋生“执法洼地”效应,破坏公平竞争秩序;另一方面,监管套利空间的存在促使部分企业主体采取“污染转移”等策略性行为,扭曲市场结构,使合规企业因成本劣势而被迫退出,进而演化为“劣币驱逐良币”现象。此外,裁量基准体系对形式化指标的过度依赖,导致生态风险评估与实际环境风险脱节,出现“处罚—成本倒挂”的不合理局面,即处罚额度无法覆盖违法行为带来的实际收益,从而弱化了“过罚相当”原则的实际效果,也使行政处罚在预防违法方面的功能难以发挥。这些制度性扭曲效应彼此叠加,最终形成对区域一体化治理效能的系统性阻滞。

(二)程序壁垒
程序壁垒的存在已成为制约跨区域行政处罚裁量权基准统一构建的关键因素。这一困境可从规范层面、制度层面和行为层面进行系统剖析。在规范维度上,我国现行行政程序法律体系存在结构性缺陷。统一的《中华人民共和国行政程序法》至今尚未制定,导致裁量程序缺乏统一、明确的法律框架支撑;尽管《行政处罚法》第24条原则性提出应建立“协调配合机制”,但由于缺乏具体可操作的配套细则,这一规定在实践中往往流于形式。由此直接引发一系列的程序障碍,包括管辖权界定不清、程序衔接机制缺失以及责任追究体系虚置等问题,致使跨区域执法部门间协作不畅,执行受阻。这不仅削弱了行政裁量规则的规范约束力,也与行政法所确立的法律明确性原则与权责一致原则形成冲突,阻滞跨区域裁量权基准统一构建的实践进程,影响跨区域执法的合法性与协调性。
从制度分析看,程序壁垒体现出多重制度性障碍。首先,审批流程因多环节设置而效率低下。例如在跨省倾倒固体建筑垃圾案件中,多地普遍采取“线索移交—属地初审—联合会议—分别处理”的四级流程,程序冗长,难以满足比例原则中的“必要性”要求。一旦审批延误,不仅增加污染物扩散、现场破坏等证据灭失的风险,也可能因证据链不完整导致处罚决定被撤销,违背行政效能与程序正义之间的平衡。其次,证据认定标准存在区域差异。如上海青浦与苏州吴江对建筑垃圾倾倒的认定不同,因各地适用的证据排除规则不一,导致相同违法行为在不同区域产生不同处罚结果,造成地方性标准与《中华人民共和国行政诉讼法》(以下简称《行政诉讼法》)第43条确立的“客观性、关联性、合法性”审查原则之间的规范冲突。最后,行政处罚执行环节面临跨域障碍。《行政处罚法》第29条确立的“一事不二罚”原则所作出的处罚决定,常因地方保护主义难以异地执行,反映出裁量权与执行权分离的结构性矛盾,削弱了行政行为的公定力与拘束力,影响法律权威的实现。
从行为层面观察,地方政府的策略性行为是程序协同难以有效推进的深层原因。根据公共选择理论,在GDP导向的政绩考核体系、财政分权格局与属地治理责任机制的综合作用下,地方政府表现出“有限理性”的行为特征。在跨区域执法合作中,这种行为模式往往演变为典型的“囚徒困境”:各地政府为保障自身利益选择降低协同投入甚至回避合作,从而形成集体非理性均衡。这种个体理性与整体理性之间的张力,导致地方政府在制度层面缺乏协作动力,行政规则异化为地方利益博弈的工具,进而诱发“规则差异化—协作成本上升—协同意愿减弱”的恶性循环,持续削弱跨区域治理体系的协调能力。
总体而言,程序壁垒的存在反映出区域法治一体化进程与地方治理属地化自主性之间的深层制度张力。一方面,区域一体化背景下的法治协调诉求,要求在跨行政区划范围内构建统一、协调的程序规范体系,以实现执法标准一致、裁量尺度统一;另一方面,地方政府基于自身治理资源、执法能力与风险承受力的现实差异,主张在程序设计中保留一定的灵活性与裁量空间,以维护属地治理的可行性与响应性。在现行制度框架下,这两种逻辑尚未实现有效衔接与统筹协调,反而因地方制度惯性与“行政本位”思维的固化,促使程序规则日益分化、协同意愿削弱,从而演化为制约区域执法一体化进程的结构性障碍。
(三)制定主体权限不明
我国现行行政裁量权基准的制定主体具有层级性和地域性特征。根据《国务院办公厅关于进一步规范行政裁量权基准制定和管理工作的意见》(以下简称《意见》),国务院部门和省、市、县政府以及部门是行政裁量基准的制定主体,但当行政处罚涉及跨区域统一裁量基准时,必须依赖多个主体的协同制定。在区域协同治理背景下,不同行政区划的权限范围、制定程序及备案审查机制并不一致,难以形成有效衔接,协同制定机制面临实际障碍。
第一,现行法律对跨区域裁量基准制定权的授权不明从而使其缺乏明确的制度支撑。《行政处罚法》第34条虽规定行政机关可以依法制定裁量基准,但未明确跨行政区域联合制定的适格主体,亦未区分不同层级政府间的职责分配。《地方组织法》第80条虽允许地方政府建立跨区域协调机制,但该机制是否涵盖行政处罚裁量权基准的制定权限,存在法律适用上的不确定性。有学者从法体系上认为该规定是组织法而非行为法规则,不能裁量制定行政机关与相对人间的权利义务规则。《立法法》第83条赋予省级以上地方人大及其常委会协同制定地方性法规的权限,而行政裁量权基准作为规范性文件,其法律位阶显然低于地方性法规,因此能否援引该条授权跨区域制定规范性文件,尚无法律明确支撑。更重要的是,规范性文件的制定职责通常由具体行政执法机关承担,而省级及人大的立法机关是否适宜直接参与行政裁量标准的制定,亦存在实践与法理上的合理性质疑。
第二,当前协同治理机制中的共同管理机构是否具有裁量基准制定权亦不明确。跨区域设立的协调机构虽承担统一治理职责,但其组织法性质并非国家行政机关,所具备的权力来源及边界往往依赖上位法授权或地方性法规确认,缺乏全国统一的组织法依据。部分协同治理机制虽被赋予行政规范性文件的制定权限,但对其是否包括行政处罚裁量权基准的制定权未作明确界定。由于裁量权基准在实际执法中的适用力和操作性都较强,其制定权应源自明确且具体的法律授权,不能仅依赖地方政策性文件的模糊规定,否则易造成法律适用上的混乱和执法标准的不统一。
第三,跨区域裁量基准的联合制定模式与法定权力配置模式之间需要立法协调。在单一制国家结构下,行政权力实行条块分割与层级管理,跨区域裁量基准的联合制定模式虽体现区域协同治理的现实需求,却与现行法定权力配置体制之间存在结构性冲突。根据权力法定原则,任何超越法定授权的制度创设行为,均可能面临合法性风险。要破解该困境,亟需从国家立法层面明确跨区域行政规范性文件的制定权限、程序与适用规则,推动区域治理机制的法治化、制度化发展。
(四)治理效能弱化
在跨区域行政处罚裁量权基准构建过程中,治理效能的弱化已成为制约其统一化进程的重要困境之一。其核心表现为裁量基准的设计难以有效适应违法行为类型的演化和社会风险结构的动态变迁。这一困境的深层原因在于法律规范体系的调整滞后与技术治理能力的结构性不足之间存在张力,导致裁量基准的制定在应对复杂多变的跨区域治理问题时会呈现响应滞后、适用失衡与调控乏力的特征。具体表现如下:
第一,从规范构造与制度供给的角度看,跨区域裁量基准的制定受到数据共享机制缺位的制约。以长三角为例,上海市、江苏省和浙江省分别出台的地方性法规中均涉及与长三角等其他省市建立数据跨区域协同机制、加强数据协作的原则性倡导性条款。同时,《行政处罚法》第26条也规定行政机关具有行政协作义务,但在实际操作层面,数据共享规则、信息交互接口、跨平台兼容性等方面缺乏明确的法律细则和技术配套,导致跨区域执法数据整合困难,难以支撑违法行为的系统性评估与精准判断,进而违反行政效能原则中关于治理基础完备性的要求,削弱了裁量基准制定的科学性、可适用性与正当性基础。
第二,从技术治理结构的内部逻辑来看,当前裁量基准的技术支撑体系尚未建立起协同更新机制,致使裁量标准的生成难以与风险形态的动态演化保持同步。一方面,现有裁量规则多依赖静态统计或历史经验数据的归纳分析,忽视了技术风险的非线性扩张与违法行为跨领域、跨平台融合的趋势,使得系统难以对平台经济、环境污染、数据安全等新兴领域中的跨区域违法行为进行有效识别与动态响应。另一方面,随着智能化治理的深入推进,算法在裁量决策中的应用愈加广泛,但其封闭性、不可解释性与难以追责性等问题尚缺乏有效规制。这不仅削弱了行政决策的程序正当性,还限制了行政相对人知情权、参与权和救济权的实现,在程序价值层面引发合法性危机。
第三,从风险反馈机制角度来看,现行裁量基准普遍存在动态调适能力不足的问题,主要表现为传统评估模型难以识别新型、跨领域风险形态,进而导致以静态规则应对动态风险的治理模式与行政法中的风险预防原则之间产生规范冲突。这一机制性缺陷,使得裁量基准难以满足贝克“风险社会”理论中所强调的“制度化反身性”要求,即通过持续、自我修正的制度机制主动识别和应对复杂、系统性的潜在风险。在实际运行层面,现有裁量基准普遍呈现出“静态公布—统一适用”的线性治理特征,既缺乏对新兴跨区域违法行为的快速响应机制,也未建立相应的内部调整或再评价程序,导致其调适能力明显不足。随着区域一体化进程的不断加深,裁量基准治理中这种缺乏动态更新能力的静态机制,已难以满足高复杂性、高不确定性治理环境下对“韧性治理”与制度灵活性的现实需求。同时,该治理缺陷也进一步限制了行政法规范在跨区域协同治理体系中的结构性整合能力与制度功能的有效释放。
综上所述,治理效能的弱化不仅源于技术工具层面的局限,更深层地反映出我国行政体制尚未完成从传统法治逻辑向数据法治逻辑的系统性转型。裁量基准构建中存在的数据共享机制缺位、标准滞后与制度反应迟缓三者相互叠加,构成了当前统一化进程中的核心障碍。这一困境不仅直接影响行政执法效率的提升,也削弱了行政法治在推动区域一体化治理中的引领地位与协调能力,使跨区域行政处罚裁量权的制度整合陷入结构性瓶颈。
三、跨区域行政处罚裁量权基准构建逻辑:混合模式与基准技术
跨区域行政处罚裁量权基准的构建逻辑需回应“统一性与差异性”“控权逻辑与执法效能”的双重张力。在此背景下,“混合模式与基准技术”路径的提出,实质上是通过规范分层与技术赋能实现裁量权基准的“动态平衡”。当前实践中主要存在以下三种模式:一是高阶化统一模式,即由省级政府或中央部委统一制定裁量基准,如《浙江省行政处罚裁量权基准规定》《住房和城乡建设部工程建设行政处罚裁量基准》,该模式强调法秩序的统一性与规范统一,但也面临压缩基层执法灵活性、弱化基层裁量空间的风险,易导致“裁量僵化”问题。二是区域协作模式,主要通过跨省、跨市协定或平台建立区域性裁量标准,如《长江三角洲区域生态环境行政处罚裁量规则》《华东区域税务行政处罚裁量基准》等,此类模式在实践中具备较强的协调灵活性,但由于受制于地方立法权限和程序差异,面临效力位阶不高与区域利益协调困难的双重挑战。三是技术驱动模式,依托数字化系统实现裁量基准的智能化适配,例如浙江省裁量基准数据库中的智能辅助模块。虽然此模式提升了效率与标准一致性,但对算法依赖程度较高,可能弱化对个案事实的价值判断与裁量空间,从而影响裁量正义的实现。
上述模式在实践中均不同程度地暴露出规范层级不清、技术治理与法律逻辑脱节等问题。在此语境下,“混合模式与基准技术”应运而生,成为兼顾合法性、协调性与操作性的可行路径选择。该模式主张由中央设定框架性指导规则,授权区域协调平台牵头组织,由属地行政机关联合制定具体裁量基准,并引入阶梯设定、幅度控制、量化参数等“基准技术”工具,构建具有统一性与适应性的多层次裁量规则体系。在确保权力来源合法、程序路径明晰的同时,实现裁量标准的具体化、可执行与跨区域适配,有效回应了现行行政组织体系下“条块分割”所导致的结构性矛盾。总体而言,该模式不仅契合我国单一制国家结构下对区域法治统一的基本要求,也满足区域一体化战略背景下对跨区域协同执法的制度期待,是推动区域法治协同与治理现代化的合理制度选择。
(一)“中央立法授权+区域协商补充”混合规制模式
混合规制模式的法理基础在于宪法框架下的“功能适当原则”的运用,其通过中央与地方在职能配置上的差异化重构,实现单一制国家治理的统一性与区域差异化之间的动态平衡。
1.中央层面:统一性与底线性规制
我国《宪法》第3条确立的“中央统一领导与地方积极性相结合”原则,为跨区域裁量基准统一化奠定了宪法基础。基于法律保留原则的约束效力和平等权的保障机制,中央规制体系可通过构建统一的裁量权运行框架,在确保中央事权的前提下兼顾地方治理需求。
首先,跨区域行政处罚裁量权基准作为对行政裁量权的规则化表达,其制定须同时遵循法律保留原则与功能适当性原则。《宪法》第5条确立的法治统一原则以及《立法法》第12条对行政处罚制度的法律保留规定,共同构成其规范依据。法律保留原则要求通过中央立法明确跨区域裁量基准的制定权限与效力范围,特别在涉及公民基本权利事项上,必须严守法律授权边界,防止以形式中立的规则掩盖权力扩张,切实保障公民合法权益。功能适当性原则则强调,基准制定应契合跨区域治理的实际需要。一方面,应聚焦具有显著外部性和区域关联性的事项,如跨省环境污染治理,明确行政主体职责边界,落实《行政处罚法》第34条授权意图;另一方面,应坚持程序规范性,依据行政程序法理,明确协同制定中的参与主体、公众参与、专家论证、合法性审核与备案等程序要求,避免规则制定的封闭性与随意性,确保规则公开透明、责任可追溯。同时,还应建立协调机制与争议解决程序,防止“程序失序”引发适用混乱。程序规范不仅是行政自我约束的关键,更是防止基准越权、异化、确保法治统一与制度协调的重要保障,能够有效遏制“变相立法”风险,提升跨区域裁量基准的正当性、合法性与执行稳定性。
其次,负面清单所体现的对平等权的结构性保障。负面清单管理的控权逻辑,实质上是对行政法核心原则的转化,构建以“禁止不当联结—比例原则程序化—权限分层配置”为支撑的三重权力约束机制,系统性防范裁量权异化与技术治理的合法性风险。具体而言,该控权逻辑体现为三重制度转化:其一,在规范维度上,通过禁止不当联结原则的具体化,将《宪法》第33条平等权条款转化为具操作性的制度安排。通过明确排除地域歧视、户籍差异等与违法行为社会危害性无实质关联的裁量因素,切断裁量权与身份特权之间的非法关联,确立以“客观危害性”为核心的裁量标准,契合“事物本质理论”的规范要求。同时,通过设置“其他违背比例原则因素”的弹性条款,为规制算法偏见、数据歧视等新型隐蔽性不当联结预留空间,具备制度兜底与风险预防功能。其二,在程序维度,基于比例原则“适当性—必要性—均衡性”的三阶理论构建裁量基准制定的程序性框架:适当性审查用于剔除偏离规制目的的地方保护条款;必要性评估通过成本—收益分析排除对基本权利的不当干预;均衡性准则以处罚幅度与违法严重性的量化匹配为基础,动态调整裁量层级,实现精细化治理。该机制不仅契合行政裁量客观化的基本要求,也借助量化指标有效约束裁量的随意性,在实质上保障了行政行为中“事务本质不含恣意”的平等原则。其三,在权限结构维度,负面清单机制通过“负面清单+司法审查”的复合路径,推动中央与地方裁量权限的结构分层与动态均衡。前者依据法律保留原则设定地方不得触碰的裁量禁区(如不得增设处罚种类、突破法定幅度),同时在非核心领域保留地方细化裁量规制的空间,如对“情节轻微不处罚”标准的具体化表达。后者则根据《行政诉讼法》第64条,赋予司法机关对裁量基准中禁止性因素进行形式合法性与实质合理性附带审查的权力,从而形成“禁止不当要素+司法矫正”的双轨控权机制。司法的动态介入,不仅保障跨区域行政处罚裁量权基准的规范统一性,也为技术治理与权利保障之间的制度张力提供法治化调适路径。
2.区域层面:差异性与协同性的治理逻辑
跨区域行政处罚裁量基准的建构,应以差异性与协同性的辩证统一为逻辑基点,依托功能适当性原则与法律保留原则的协同作用,构建形成兼具制度弹性与法治刚性的协同治理框架,以化解因行政管辖权碎片化导致的执法尺度偏差与规则适用冲突,推动区域一体化进程下行政裁量权的规范运行与理性化行使。
其一,裁量基准委员会的组建需要兼顾功能适当性与民主正当性双重价值。依据功能适当性原则,应当科学配置多元主体的权责边界并建立程序约束机制,以避免区域协同中的行政技术异化风险。美国行政法学者斯图尔特的“利益代表模式”为此提供了理论依据,强调通过协商民主程序实现多元利益的平衡博弈。在具体制度设计上,委员会应当整合法律专家、基层执法人员、部门负责人、技术专家及公众代表等多元主体,形成“法律理性—技术理性—经验理性”三维协同的决策架构:法律专家确保规范的合法性基础,基层执法人员提供实践智慧,部门负责人统筹协调政策目标,技术专家实现裁量参数的量化建模,公众代表则嵌入社会价值判断和日常经验。这种制度安排既体现了《宪法》第2条的人民主权原则,又通过多元理性的有机融合,有效防范了裁量基准可能出现的技术专制倾向,确保其在保持专业性的同时不脱离社会共识基础。
其二,联合制定的跨区域裁量基准不因多主体的制定而改变其本质属性,作为规范性文件,在适用效力上与地方各自制定的裁量基准存在规范冲突时,应优先适用。根据规范性文件的效力体系,其效力取决于制定机关的层级,而非制定方式。多个行政区共同制定的规范性文件,其效力位阶并未因“联合”而升格,因此在形式上与地方单独制定的文件处于同一层级。然而,联合制定文件反映的是区域整体利益,而单独制定的则更易体现局部利益,鉴于区域共同利益优于地方利益,故前者在内容适用上应具有优先性。从法理上看,区域合作事项中联合制定的规范性文件相当于“特别法”,而地方单独制定的则为“一般法”,根据“特别法优于一般法”原则,也应确立其优先适用地位。
其三,跨区域行政处罚裁量基准的有效运行,有赖于嵌入协同治理的技术赋能系统。可借鉴浙江省“执法监管数字系统”经验,构建集智能辅助裁量、风险预警、案例指引等功能于一体的数字化平台,通过算法模型实现裁量基准的动态均衡与协同适配。这一技术治理路径既避免“一刀切”式裁量所带来的刚性弊端,例如东北地区税务裁量中设置的差异化调整系数,也通过区块链存证技术强化裁量过程的可追溯性与不可篡改性。余姚—上虞跨区域执法协作中“裁量基准趋同化”的实践,正是通过数字化指挥平台实现裁量程序留痕与实时监督的成功范例,体现了区域协同与技术治理的深度融合。
(二)“要件类型化—幅度阶梯化—程序标准化”三位一体的裁量基准建构技术
三位一体的基准建构技术,旨在通过科学化、标准化与透明化的规则设计,将行政法中的基本原则转化为可操作、可监督的制度工具,实现跨区域行政处罚裁量权基准从“经验主导”向“规范治理”的根本性转变。这一路径以法律明确性原则、比例原则与正当程序原则为核心支撑,通过对裁量要素的系统分解与重组,构建起一个既能有效理性控制,又具备动态适应能力的裁量权运行机制。
1.要件类型化:对违法行为的科学解构与分类
作为裁量基准建构的核心基础,“要件类型化”通过对违法行为法律构成要素的科学分解与参数化建模,将原本具有高度不确定性的行政法概念,转化为可量化、可验证的技术性指标体系,从而提升裁量基准的客观性与可预测性。要件裁量型基准的法律效力,正是来源于其对法规范的具体化与执行可操作性的有机统一。具体实施路径包含以下两个维度:其一,在法律构成要件明确化方面,应依据《行政处罚法》第5条所确立的“过罚相当”原则,对违法行为进行系统化剖析与解构。例如,在毗邻区占道经营治理中,可依据“事务本质理论”将违法行为划分为“占用面积”“持续时间”“交通影响半径”等多个可量化维度,借助参数化模型压缩“情节严重”等抽象概念的主观裁量空间。在此过程中,须严格遵循法律保留原则,确保基准设定始终处于法律授权的边界之内,防止权力扩张或规制越权。其二,在构建动态分类体系方面,要件类型化不仅要求对违法行为进行静态法律要素分析,更需融入具备自我更新能力的技术机制。通过机器学习技术对历史执法数据进行训练,可建立包括“危害属性(如公共安全、生态破坏)—行为方式(作为/不作为)—技术特征(传统型/数字型)”在内的三维分类模型,并结合风险权重系数与动态标签机制形成自适应规则体系。以共享单车跨区域违规停放治理为例,系统可实时监测区域交通流量变化,动态调整“违规密度阈值”等参数设置,实现分类标准与区域治理目标的精准匹配,从而显著提升执法决策的科学性与治理响应的灵活性。
2.幅度阶梯化:实现差异正义的制度逻辑
幅度阶梯化技术旨在通过比例原则的制度化与算法化运用,建立处罚幅度与违法行为危害程度间的动态匹配机制,并通过区域差异的参数调整,兼顾形式平等与实质平等的统一,从而实现区域治理中的差异正义。具体而言,一是在比例原则的量化建模方面,可采用“基准线±浮动区间”的算法结构,构建多维度惩戒幅度调整模型。其中一方面为经济承载校正维度,可依托地区人均GDP为基础设定经济系数,以此确保处罚强度与地区承受能力之间的正相关关系,践行“量能课罚”原则;另一方面为风险预防校准维度,依据区域生态承载力、污染频次、公共安全敏感度等因素设定风险系数,强化对生态脆弱区域和高危行业的惩戒力度。通过“实际处罚=基准值×经济系数×风险系数”的迭代计算模型,实现《宪法》第33条规定的平等权原则在区域治理维度的实质贯彻,有效避免“机械平等”所导致的资源错配与社会不公。二是在信息透明机制建设方面,应根据《中华人民共和国政府信息公开条例》第9条规定,建立处罚幅度算法的阳光公示制度。其一,强化参数披露义务,确保基准值、经济系数、风险系数等核心参数的计算依据与调整机制面向社会全面公开;其二,设立开放验证接口,允许第三方对裁量模型进行独立检验与复算,防止执法程序被“算法黑箱”主导;其三,创新处罚理由说明制度,在具体处罚文书中明确适用参数与计算过程,增强行政行为的可理解性与可接受性。该机制通过保障裁量过程的可追溯性与可检验性,不仅有效落实法律明确性原则,推动跨区域行政处罚裁量权基准的规范化与可信化,还构建起防范技术滥用的监督闭环,并以公开透明为核心,建立起促进执法信任的制度机制,从而有效规避技术滥用与权力寻租等潜在风险。
3.程序标准化:以技术赋能实现裁量运行的程序保障
程序标准化作为三位一体跨区域行政处罚裁量权基准构建的制度保障维度,根植于正当程序原则,通过引入先进技术手段重塑行政处罚的程序性结构,实现在裁量自由与程序正义之间的动态平衡。一方面,该机制以程序规范化提升执法可预期性与可监督性,另一方面也借助数字技术构建跨区域治理中的程序协同机制,为区域一体化背景下的行政执法提供制度支撑。
首先,以区块链技术重构证据规则体系,夯实程序正义的事实基础。区块链具备数据不可篡改与时间戳确权的天然优势,可对监控视频、检测报告、执法记录等关键数据实现实时存证,从而提升证据的真实性与完整性。这一机制与《行政诉讼法》第33条确立的“最佳证据规则”高度契合,为行政相对人在异地维权中提供稳定的证据支持。此外,通过建立“跨链”数据互认接口,可突破《行政处罚法》第22条关于属地管辖的技术壁垒,在数据层面实现证据共享与同步认证,从而有效解决跨区域执法中证据难以认定、转化和使用的问题,提升执法协同效能与可信度。
其次,智能合约技术推动裁量权运行的规则化与精准化。“智能合约”通过将执法条件与处罚建议预设于区块链中,在触发特定违法行为指标(如排污超标20%、经营时间违规等)后自动生成标准化处罚响应,压缩执法过程中的随意性空间,提升裁量判断的一致性与效率。例如,在跨区域环境执法中,智能合约可对监测数据与法定阈值进行实时比对,一旦超过预设值即启动处罚流程。为了避免“技术裁量”取代“行政裁量”而导致规则僵化,该机制应保留人工审核与复核流程,在保证程序规范性的同时,实现法律理性与人文关怀的有机统一。
最后,算法透明制度构建行政程序中的问责闭环。根据《中华人民共和国个人信息保护法》第24条关于自动化决策的合规要求,行政机关在应用算法作出裁量决定时,必须公开算法的逻辑结构、关键参数与使用范围。为此,可引入“算法影响评估”机制,从歧视风险、误差概率、可解释性与责任归属等维度对算法系统进行多元审查,确保其适用过程符合比例原则与平等原则,避免算法偏见或技术歧视侵蚀程序正义。同时,应将算法解释义务纳入处罚文书构成要素,明确裁量决策中技术要素的适用逻辑,使行政相对人能够理解、质疑并救济相关算法行为,从而真正实现以“程序透明”促“实质公正”。
结语
行政裁量基准是行政执法权的具体表现,在执法实践中具有很强的约束力。跨区域行政处罚裁量权基准制度的建构,作为区域治理法治化的关键制度载体,其本质在于通过规则再生产实现治理权的空间重构与效能革新。本文提出的“混合规制模式+基准技术路径”,不仅系统贯彻了党的二十届三中全会关于“完善行政裁量权基准制度,推动行政执法标准跨区域衔接”的改革部署,更通过实证分析揭示了区域治理中“法治统一性”与“地方适应性”的动态平衡机制,更是对“严格规范公正文明执法”重要理念在跨区域行政执法领域实践的总结、探讨与展望。本文所探讨的创新模式既保障了行政处罚类案平等原则的实质落地,又精准契合区域治理的现实需求,不仅为长三角地区,也为粤港澳大湾区、京津冀等跨域治理场景提供了兼具理论解释力与实践操作性的分析框架。与此同时,研究也明确警示,在推动区域规则联盟以促进执法协同的过程中,可能因地方利益博弈衍生“执法割据”的制度性风险。这要求在推进区域一体化进程中,必须同步构建动态评估机制,通过健全行政执法监督体系,有效防范规则碎片化对法治统一所造成的冲击。展望未来,应将跨区域行政处罚裁量权基准纳入全国统一大市场的制度体系之中,构建“中央统筹指导—区域协同创新—地方精准实施”的三维治理格局。这一制度安排不仅能提升区域治理效能,也可通过“制度试验田”效应,为国家治理现代化提供可复制、可推广的区域样本,最终实现法治政府建设与市场经济发展的良性互动。